塑料行业应用

6686体育物料输送与配料系统在塑料生产及改性行业的应用

产品特点:

(一)塑料生产行业粉粒料输送系统

简介:适用于PP、PE、PC、ABS、PET、PVA、PVB、PVC、POM、PTA等塑料生产行业的多个过程的粉粒料输送系统。(包括粉料氮气闭环输送、粒料筛分、粉料掺混、稀相输送、密相输送等)。

粉料闭环典型流程

粒料开环典型流程

系统特点及主要参数:

氮气闭环输送,粉料处于密闭微正压状态,防爆等级DIP A22 T4+EXDII BT4;

氮气闭环气力输送系统能力:0-90t/h;

氮气闭环气力输送距离:0~350m;

空气开环稀相输送系统能力:0~120t/h;

空气开环稀相输送距离:0~500m;

密相输送系统能力:0~90t/h;

密相输送距离:0~300m。

 

(二)塑料及改性

简介:

用于塑料改性的多个生产过程(包括主料、添加剂)的自动输送与配料系统。整个过程清洁环保,粉体处于密闭输送状态,与外界隔绝,具体流程可按客户具体生产要求制定。

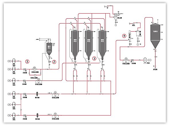
典型流程

系统特点及主要参数:

整个过程清洁环保,粉体处于密闭输送状态,与外界隔绝;

自动称量配料系统精度:±0.2%;

粉体自动气力输送系统:0~50t/h;

自动气力输送距离:0~200m。

明星产品

(+86)0532-68862626(总机)